日韩av
EN
|
内部办公
EN
|
内部办公
日韩av概况
日韩av简介
院长致辞
历史沿革
党政班子
群团组织
工作机构
学科简介
发展规划
师资队伍
人才项目
专职教师
珠海校区
访问学者
工程实验人员
行政人员
博士后
退休人员
人才培养
本科生
学术研究生
专业研究生
科学研究
科研平台
研究方向
研究成果
科研项目
学术交流
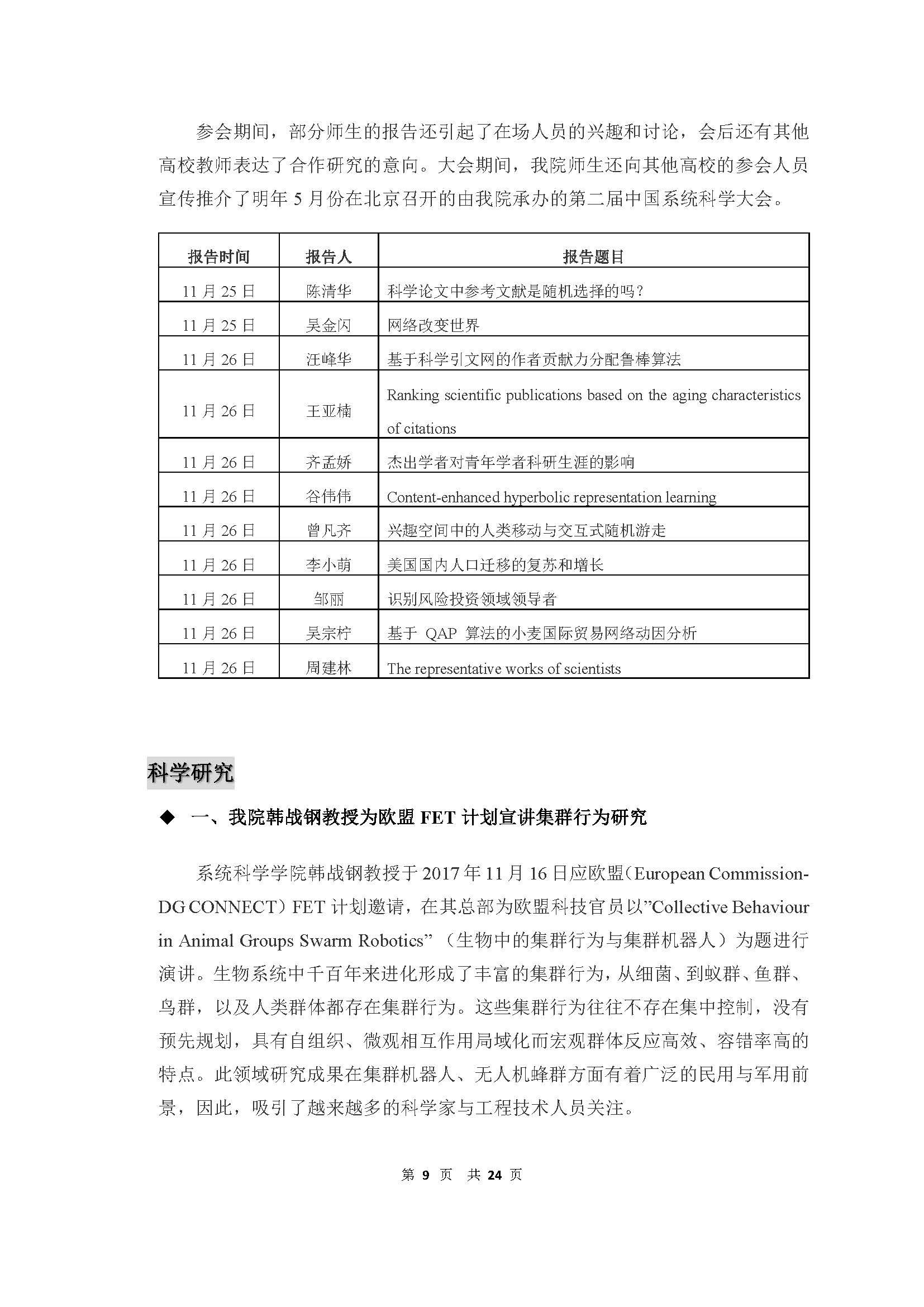
学术报告
成果速递
国际交流
日韩av动态
日韩av公告
学术交流
国际会议
社会服务
服务项目
日韩av动态
日韩av公告
党建工会
机构人员
日韩av公告
党员之家
教工之家
专题活动
学生园地
学生组织
学生活动
学生风采
实习就业
院友天地
日韩av公告
院友理事会
院友名录
院友风采
系统之窗
学术速递
系统科学百问
系统科普
资源推介
招生招聘
招生信息
人才招聘
日韩av新闻
日韩av动态
日韩av公告
学术预告
成果速递
视频课程
办事指南
行政管理
教学管理
科研管理
人事管理
外事管理
财务管理
党建管理
学工管理
其他
当前位置:
首页
·
日韩av新闻
·
日韩av动态
日韩av 月报——2017年第5期(总第26期上) 2017年12月19日
作者:曾凡齐
发布时间:2018-01-04
浏览次数: